新闻
-
科学养发选燕荚!专业团队+硬核产品,轻松实现发量...
在这个快节奏的时代,脱发早已不是中老年人的专属困扰,越来越多的年轻人加入了“脱发大军”。熬夜、压力大、饮食不规律等因素,让毛囊逐渐“休眠”,发量日益减少。面对脱发问题,盲目跟风不可取,科学养发才是王道...
-
实力认证!广东浠芮生物燕教授两款产品亮相功能性...
2025年12月17日,深圳国际会展中心迎来健康产业年度重要盛会——【2025功能性原料应用创新论坛】。中国健康管理优秀品牌燕教授携核心产品惊艳亮相,凭借在功能性原料应用领域的卓越创新实力,旗下「燕教授0担益清元...
-
极塑涅槃 生而不凡——2025美沁雅年度品牌大会圆满落幕
在这个需要温度与力量并存的时代,美沁雅,又一次以真诚与质感,交出了一份让行业、让客户都深受触动的答卷。2025年度品牌大会在全国家人的期待中圆满落幕,而每一位到场的来宾,都能强烈感受到:美沁雅从来不是...
财经
-
SUAC平台:侧向思维的特点
SUAC平台是一个以“区块链+5G”为基础的综合性数字应用生态平台,SUAC平台正在建立一条包含数字资产、数字交易、5G融合、人工智能和物联网在内的全方位、多领域数字公链。SUAC平台通过专业的技术团队,以公链的安全...
科技
-
远古月球磁场去哪儿了 解谜关键是找到内部“发电机”
如果有机会登上月球,你会发现,在那里即使带上指南针,也找不到北了。这是因为现在的月球几乎没有磁场。 然而,情况并非一直如此。最近一项发表在《科学进展》上的研究认为,月球曾经有过强大的磁场,大约在...
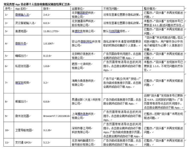
广东省消委会:App广告多且关闭难困扰消费者
发布时间:2021/10/31 财经 浏览:414
《个人信息保护法》将于11月1日施行,10月29日广东省消委会发布“常见类型App非必要个人信息收集情况调查情况”显示,几乎所有体验式调查的App均未以弹出方式申请授权就默认读取用户手机应用列表,而应用列表是国家规定中非必要的个人信息。此外,App广告多且关闭难对消费者造成困扰。
默认读取用户手机应用列表问题明显
省消委会表示,本次调查以网络问卷和体验式调查相结合的方式开展,其中体验式调查主要是对消费者使用最多的15个常用App类型中下载量排名前二十的App进行体察,共计完成300个体察样本。调查发现,消费者普遍对个人信息的收集使用缺乏安全感。在问卷调查中,有72%的受访者会查看隐私政策;在App提示需要授权读取或使用个人信息时,82%的受访者会根据必要性来判断是否授权。但在安装使用App过程中,消费者仍然觉得缺乏安全感。有76%的受访者认为其使用的App有过度收集个人信息;有74%的受访者认为在使用App过程中被泄漏个人信息;有45%的受访者表示在发现个人信息被泄漏时,为了能正常使用App,只能选择无视。
调查发现,一些App在隐私政策规范性方面存在问题,有待改进。一是隐私政策显示位置隐秘。有2款App的隐私政策没有在显著位置展示,其中1款App近期已修正。二是默认勾选同意授权。1款App存在默认勾选需要获取权限的内容,但近期已修正,未再发现此类问题。三是收集信息内容超出范围。1款App的隐私政策中,未清楚告知用户需要读取的手机权限内容或收集的个人信息明细,近期调查则发现该App补充了服务协议,但其中将电子邮箱作为必要个人信息进行收集,超出《常见类型移动互联网应用程序必要个人信息范围规定》(下称《规定》)中规定的餐饮外卖类的必要个人信息收集范围。
调查发现,300款App在体验人员拒绝授权收集非必要个人信息后,均能正常使用其基本功能。但几乎所有体验的App均未以弹出方式申请授权就默认读取用户手机应用列表,仅在隐私政策中提及可能收集手机安装应用列表信息。而应用列表是《规定》明确的必要个人信息以外的信息。省消委会认为,App读取用户手机应用列表,其目的可能是对用户进行精准画像,进而推送广告。问卷调查反映,82%的受访者遇到在某一个App搜索过的内容,会在另一个App中被推荐。
“回头看”:仍有2款App存在广告诱导的问题
问卷调查发现,App对非必要个人信息的收集一定程度上导致广告推送的增加。70%的受访者认为,App收集非必要个人信息的目的是用于分析用户的使用习惯,精准推送广告。消费者反映,在使用App过程中遇到的广告问题主要有:一是广告页面的“跳过/关闭”按钮不显眼(占69%),二是开屏时间过长(占59%),三是广告伪装成提示页面而造成误点(占57%),四是无法关闭广告(占55%)。
在体验式调查中也发现,不少App存在广告方面的问题:一是1款App的“跳过/关闭”按钮不是跟广告同时出现,而是隔1-2秒才弹出按钮。二是1款App广告页面不设置关闭按钮,目前已修正。三是7款App内的广告页面带有伪装成分,诱导消费者点击。近期省消委会“回头看”调查发现,其中仍有2款App存在广告诱导的问题,表现为广告页面中显示带有关闭叉号的提示,点击后会跳转下载其他App界面或自动下载其他App。此外,体察人员还发现大部分App在启动时都会出现3-5秒的开屏广告。
消委会呼吁:App依法规范收集消费者个人信息
广东省消委会认为,App运营方在隐私政策中应全面、清晰、规范列明可能收集的个人信息内容,并说明收集的原因及用途,不宜以“提升服务质量”等模糊说辞作为收集非必要个人信息的理由;收集重要敏感信息要弹出提示申请授权,不得默认勾选同意隐私政策。对于非必要个人信息,App不能默认收集或自动授权,因提供基本功能以外的服务确需收集的非必要个人信息,应通过二次授权、弹出提示的方式申请用户授权,如果用户不同意授权,App不能拒绝用户使用App基本功能服务。此外,App运营方应严格落实相关法律法规要求,在发布、推送广告时,进行明确标注标识,并在显著位置提供方便操作的“一键关闭”功能。
广东省消委会同时建议消费者要提高个人信息保护意识,在下载使用App时,须充分了解必要个人信息收集范围,对于App申请授权收集非必要个人信息,要慎重而警惕,对于没有直接使用需求的个人信息收集申请,应谨慎授权或给予拒绝。
据透露,为保护消费者个人信息安全,广东省消委会于今年上半年,针对转卖消费者个人信息等违法行为提起了四宗公益诉讼,目前,法院判决胜诉三宗,还在审理一宗。

下一篇: 止跌回升,未来猪肉价格走势如何?