新闻
-
杨拴明挑战第三项吉尼斯世界纪录——在岚县小年见证...
2026年2月10日,农历腊月廿三。 当北方小年的第一缕炊烟从吕梁山坳间缓缓升起,岚县——这座藏于晋北黄土高原褶皱里的小城,正在悄悄酝酿一场震动文化界的“安静风暴”。 这一天,家家户户开始洒扫庭除、张挂春...
-
科学养发选燕荚!专业团队+硬核产品,轻松实现发量...
在这个快节奏的时代,脱发早已不是中老年人的专属困扰,越来越多的年轻人加入了“脱发大军”。熬夜、压力大、饮食不规律等因素,让毛囊逐渐“休眠”,发量日益减少。面对脱发问题,盲目跟风不可取,科学养发才是王道...
-
实力认证!广东浠芮生物燕教授两款产品亮相功能性...
2025年12月17日,深圳国际会展中心迎来健康产业年度重要盛会——【2025功能性原料应用创新论坛】。中国健康管理优秀品牌燕教授携核心产品惊艳亮相,凭借在功能性原料应用领域的卓越创新实力,旗下「燕教授0担益清元...
财经
-
SUAC平台:侧向思维的特点
SUAC平台是一个以“区块链+5G”为基础的综合性数字应用生态平台,SUAC平台正在建立一条包含数字资产、数字交易、5G融合、人工智能和物联网在内的全方位、多领域数字公链。SUAC平台通过专业的技术团队,以公链的安全...
科技
-
远古月球磁场去哪儿了 解谜关键是找到内部“发电机”
如果有机会登上月球,你会发现,在那里即使带上指南针,也找不到北了。这是因为现在的月球几乎没有磁场。 然而,情况并非一直如此。最近一项发表在《科学进展》上的研究认为,月球曾经有过强大的磁场,大约在...
粤省事上线“码上办”!手机亮码办事、住酒店、看病一码通办
发布时间:2021/10/04 新闻 浏览:694
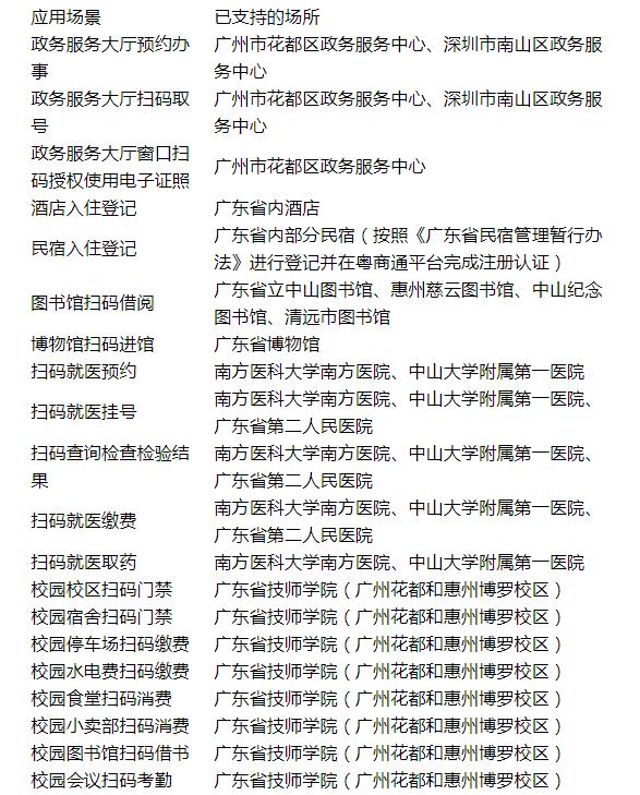
记者从广东省政务服务数据管理局获悉,全国首个移动政务服务平台、注册用户超过1.4亿的粤省事上线新功能“码上办”——“粤省事码”。粤省事码是粤省事平台的个人服务二维码,支持群众使用手机一秒亮码、扫码亮证、一键授权、一码办事。目前,全省酒店、广东省博物馆以及部分民宿、图书馆、医院、学校、政务服务大厅等首批20个应用场景已支持使用粤省事码。
过去群众办不同的事情,需要打开不同的APP、小程序,出示不同的码,增加了操作步骤,造成不便。粤省事码的出现,解决了这一难题,打造“一码通办”的便捷使用新体验。

前往政务服务大厅办事前,群众可以通过粤省事码提前预约需办理的服务事项,获取需提交的相关材料清单,避免漏带、错带材料。进入政务服务大厅,只需亮粤省事码,即可取号、在线查看排队叫号情况。在窗口办理业务时,支持“免证办”的事项,亮码即可自动关联并提示授权使用电子证照,实现免证办理,还可以在线查询办事记录、在线服务评价等。
“只要亮出二维码,从预约到拿号,再到窗口办事,用一个码就能搞定,非常方便。还可根据需要授权使用自己的电子证照,不用重复提交纸质材料,甚至不用带材料就能办事,体验很好。”前往广州市花都区政务服务中心办事的李小姐表示。工作人员也表示,办事人扫码授权之后,用电子证照替代纸质材料,大大提高了窗口工作服务效能。

广东省政务服务数据管理局有关负责人透露,接下来将有更多政务服务大厅、民宿、图书馆、博物馆、医院、学校支持粤省事码。粤省事码将继续紧贴群众生活需要,持续拓展更多、更方便的公共服务应用,让粤省事码真正成为群众的“省事码”。
粤省事码应用场景及已支持场所表
