新闻
-
实力认证!广东浠芮生物燕教授两款产品亮相功能性...
2025年12月17日,深圳国际会展中心迎来健康产业年度重要盛会——【2025功能性原料应用创新论坛】。中国健康管理优秀品牌燕教授携核心产品惊艳亮相,凭借在功能性原料应用领域的卓越创新实力,旗下「燕教授0担益清元...
-
极塑涅槃 生而不凡——2025美沁雅年度品牌大会圆满落幕
在这个需要温度与力量并存的时代,美沁雅,又一次以真诚与质感,交出了一份让行业、让客户都深受触动的答卷。2025年度品牌大会在全国家人的期待中圆满落幕,而每一位到场的来宾,都能强烈感受到:美沁雅从来不是...
-
燕教授 2025 年末多点开花:新品认证、公益科普与...
近日,深耕健康领域十四年的燕教授品牌迎来年末热点集中爆发期:旗下两款核心产品斩获行业权威认证,公益健康科普节目第二季引发广泛关注,「Run for Fun 趣跑吧」健康跑活动燃动羊城,以产品创新、科普赋能与场...
财经
-
SUAC平台:侧向思维的特点
SUAC平台是一个以“区块链+5G”为基础的综合性数字应用生态平台,SUAC平台正在建立一条包含数字资产、数字交易、5G融合、人工智能和物联网在内的全方位、多领域数字公链。SUAC平台通过专业的技术团队,以公链的安全...
科技
-
远古月球磁场去哪儿了 解谜关键是找到内部“发电机”
如果有机会登上月球,你会发现,在那里即使带上指南针,也找不到北了。这是因为现在的月球几乎没有磁场。 然而,情况并非一直如此。最近一项发表在《科学进展》上的研究认为,月球曾经有过强大的磁场,大约在...
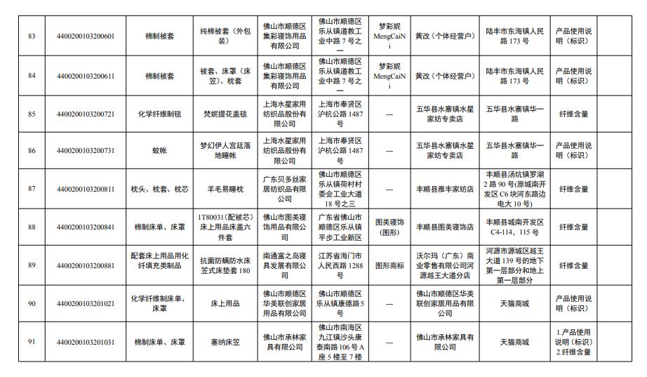
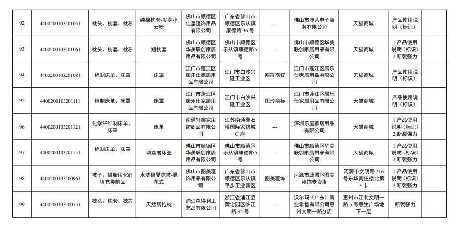
广东发布床上用品抽检结果:1款枕套检出禁用偶氮染料
发布时间:2021/04/23 商业 浏览:463
大洋网讯 4月21日,广东省市场监管局发布关于2020年度广东省床上用织物制品产品质量监督抽查情况的通告显示,对106家企业230款床上用织物制品的抽检发现,66家企业生产的99款产品不合格。其中1款产品检出可分解致癌芳香胺染料。
本次抽查重点对产品使用说明(标识)、纤维含量、甲醛含量、pH值、可分解致癌芳香胺染料、耐水色牢度等20个项目进行了检验。经检验,发现66家企业生产的99款产品不合格。不合格项目主要有:“产品使用说明(标识)”“纤维含量”“耐湿摩擦色牢度”“填充物品质要求”“断裂强力”“pH值”“接缝强力”“可分解致癌芳香胺染料”“网眼密度”。
其中,标称广东富兰婷家居用品有限公司生产的“富兰婷靓枕套”,检出耐湿摩擦色牢度、断裂强力、可分解致癌芳香胺染料项目不合格。可分解致癌芳香胺染料是人们常说的“禁用偶氮染料”。这类禁用的偶氮染料在特殊条件下会分解产生致癌芳香胺,经活化作用改变人体的DNA结构,引起病变、癌症,危害人体健康。
对本次抽查发现不合格产品生产者以及销售者,广东省市场监管局表示将责成相关地市市场监督管理局依据相关规定做好后处理工作。通告中涉及的不合格产品标称生产单位和有关销售者应自本通告发布之日起15日内依法落实产品质量安全主体责任,严格按照标准组织生产,主动采取下架或者其他措施依法处置不合格产品,维护产品质量安全,保护消费者合法权益,并将处置情况报告市场监督管理部门。












文/南方日报·新花城记者:何颖思